Home » Uncategories » View Block Diagram Of Frequency Synthesizer Background
View Block Diagram Of Frequency Synthesizer Background
Binance Review 2018: Comprehensive Crypto Coin Exchange
Binance is a Chinese cryptocurrency exchange. Binance was created after attracting funds via an ICO (Initial Coin Offering – creating a new digital asset, backed by the project. Changpeng Zhao, former CTO at OKCoin is currently at the helm of Binance. They are known for fast processing speeds coupled with an ability to process enormous numbers of transactions (1.4 million) each second. It’s been quickly gaining ground in market share cementing a place as a top 20 exchange in terms of volume.
Binance transaction has reached a new level and currently score tenth place in the world. Binance offers a generous daily withdrawal limit. They don’t need identity confirmation when the per day remittance is within limit of 2 BTC.
Binance Features
Binance’s trading platform is web-based. Furthermore it offers two distinct trading layouts, a more simple one and a “Pro” version.
Their ICO has created tokens named BNB that are traded on the exchange. They can also be used as a method of paying your trading fees, which will reduce them by 50%. Binance offers their own startup incubator platform as well. The trading functionality of the platform was of more interest so we focused on that for the purposes of this Binance review.
Below is the “standard platform” look:
Below is the advanced display:
BINANCE Advantages
Large Cryptocurrency Pairings Supported
The competitive advantage of Binance’s platform is the ability to trade every major cryptocurrency pairing in existence. Coinbase and Gemini only offer trading of a handful of the larger market capitalization cryptos, whereas Binance allows users access to trade over 100 crypto coins.
Low Fees AND LIMITS
The fee structure is simple as well as being priced. There is a flat 0.10% fee on all trading. The 0.10% fee on trades is one basis point. If you were to buy a cryptocoin at 100 you’d have to sell it higher for 101 to profit.
Ease of Setup
Setting up an account is straight forward, similar to signing up for an account with other service providers. Another advantage is there is no lengthy waiting time, users are able to get setup and running within minutes. This is due to the fact that fiat is not accepted on the exchange.
Binance Provides Significant Trading Volume
Binance is currently the third largest exchange by cryptocurrency trading volume, according to coinmarketcap. At the time of writing, Binance’s volume was an astounding $5,441,711,452 in the last 24 hours! This volume demonstrates their users clear trust in the exchange, as well as the accessibility of the exchange and ease of transacting. This type of volume requires substantial servers and computational power.
Wide Support of Cryptocurrencies
No Verification Requirements
Binance doesn’t require identity confirmation in instances when the per day remittance is within the limit of 2 BTC. The attractiveness of setting up an account with Binance may be greater for a user in a jurisdiction where certain exchanges choose not to allow new users because of restrictions imposed by that location’s governing regulatory bodies.
Ease of Use
You’re able to buy and sell crypto pairings with market or limit orders while specifying the amount or percentage you wish to trade for each transaction.
BINANCE Disadvantages
No Leveraged Margin Trading
Margin trading is not available at Binance. Margin trading is a system which allows you to trade with more money than you actually have in your account. Your balance is then used as a guarantee to maintain your position open.
No Fiat Functionality
This has both advantages and disadvantages. Government fiat deposits are not currently enabled in Binance, instead this exchange focuses only on the digital side of things. Clients can deposit and withdraw the coins supported at the exchange. This means that you’re not able to deposit or withdraw in fiat currency, only cryptocurrency is supported.
Relatively New
Binance was started in only July 2017, according to this Reddit post. This is a major concern, as they don’t have a history. Despite all the good things people are saying on Reddit. it’s worth mentioning as many exchanges have come and gone. Binance appears to have a visible co-founder, unlike BTC-E.
Conclusion
Accessible option for obtaining Different Cryptocoins
Binance is the most rapidly-growing and communally praised cryptocurrency exchange available. It’s China based location may spell issues in the future due to rumors of a “crackdown“. that currently accounts for a large amount of volume. Although Binance targets high frequency traders, it is quite useful for those getting beginning with altcoin trading. Their lack of fiat money deposits may be difficult to swallow for beginners, only supported cryptocurrencies may be deposited. Binance boasts a large number of various cryptocoins for trading.
The main benefit is the ability convert between cryptocurrencies. For instance exchanges such as Coinbase and Gemini are more limited in the number of cryptocurrencies offered. The interface is also conducive to support shorter duration hold time day trading of cryptocurrencies if one were so inclined to deploy that strategy. Binance is an exchange worth looking into and integrating into crypto trading just for their large amount of supported crypto coins.
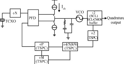
View Block Diagram Of Frequency Synthesizer Background. Block diagram of pll as a frequency synthesizer 2. Synthesizer basics pll / indirect synthesizer pll digital synthesizer pll analogue synthesizer multiloop the pll uses the idea of phase comparison as the basis of its operation.
Definition of Pll Frequency Synthesizer | Chegg.com from media.cheggcdn.com Modern communication systems, especially spread spectrum systems, are placing increasing demands on the resolution and bandwidth requirements of frequency synthesizer sub systems in order to gain. The pll fundamentals are introduced along with analysis of the jitter sources inside the pll. From the block diagram of a basic loop shown below, it can be seen that there.
Chapter 3 presents a review of frequency synthesizer architectures.
Up by a phase locked vcxo. Block diagram of low frequency oscillator. Understanding the operation of the frequency synthesizer in maxim's rf transceivers. Block diagram of pll as a frequency synthesizer 2.
the cheapest car insurance
cost of car insurance
best car insurance quotes
insurance auto
insurance quotes car
get car insurance quotes online
car insurance agent
instant car insurance quote
car insurance websites
direct car insurance
insure a car
motor car insurance quote
cheap car insurance
online quotes for car insurance
car insurers
commercial car insurance
motor insurance quote
car insurance quotes online
get a quote online
international health insurance
compare car insurance quotes
insurance for car
compare car insurance
car insurance
buy life insurance online
compare auto insurance
international medical insurance
general car insurance
cheap motor insurance
low car insurance
car insurance comparison
company car insurance
budget car insurance
private health insurance
online quote car insurance
cheap motor car insurance
car insurance for new drivers
cheap car insurance quotes online
online car insurance quotes
get car insurance quotes
car insurance quotes comparison
motor car insurance
car insurance quotes
car insurance cheap
comprehensive car insurance
best auto insurance
short term health insurance
motor insurance
cheap online car insurance
online motor insurance quotes
car insurance california
buycarinsurance
online vehicle insurance
free car insurance quotes
landlord insurance
health insurance for children
motorbike insurance
monthly car insurance
car insurance usa
car insurance reviews
car insurance renewal quotes
vehicle insurance
health insurance rates
term life insurance quotes
vehicle insurance quotes
car insurance compare
motor vehicle insurance
best car insurance
motor insurance online quote
car insurance online quote
life insurance online
supplemental health insurance
best car insurance rates
car insurance discounts
motor vehicle insurance quotes
auto insurance
cheap travel insurance
bike insurance
travel medical insurance
buy car insurance online
online motor insurance
travel insurance quote
get a quote for car insurance
health insurance agent
car insurance companies
cheap car insurance companies
travel insurance
annual travel insurance
commercial vehicle insurance
permanent life insurance
medical insurance quotes
online car insurance
cheap car insurance quotes
car insurance online
quote insurance online
level term life insurance
health insurance comparison
how much is car insurance
travel health insurance
pet health insurance
quotes on cars
health ins
travel insurance uk
quote for car insurance
get insurance quote online
disability insurance quote
temporary health insurance
temporary insurance
rental car insurance
cheap health insurance
auto insurance compare
third party car insurance
buy health insurance
auto insurance quotes
cheap insurance companies
best term life insurance
personal health insurance
online quote insurance
car insurance premium
health insurance policies
quotes for cars
whole life insurance
credit insurance
cheap van insurance
cheap term life insurance
cheap motorcycle insurance
compare life insurance
car insurance cover
health insurance
motorcycle insurance
short term car insurance
health insurance coverage
insurance qoute
cheap life insurance
house insurance quote
car insurance uk
health insurance companies
cigna health insurance
cheap insurance
cheap car insurance uk
compare health insurance
car insurance for young drivers
short term insurance
online health insurance
caravan insurance
life insurance comparison
direct insurance
health insurance plans
motor insurance online
car insurance estimator
accident insurance
home insurance quotes
nj car insurance
new car insurance
private medical insurance
home insurance
car insurance brokers
car insurance rates
commercial insurance
health insurance quotes
motor insurance companies
which car insurance
car quotes online
online auto insurance
flood insurance
cheap auto insurance quotes
car insurance agencies
business health insurance
term life insurance
truck insurance
professional indemnity insurance
life insurance
car insurance policy
long term care insurance
drive insurance
buy insurance
car ins
motorcycle insurance quote
critical illness insurance
term insurance
student health insurance
home insurance comparison
insurance rates
insurance cover
holiday insurance
insurance sites
online vehicle insurance quotes
company website
home insurance rates
compare insurance
buy insurance online
affordable medical insurance
car insurance coverage
product liability insurance
home contents insurance
buy life insurance
renters insurance
group health insurance
family health insurance
motor insurance quote online
mortgage insurance
best home insurance
personal insurance
medical insurance
property insurance
life insurance agent
group insurance
aetna health insurance
cheap medical insurance
liability insurance
rental insurance
life insurance policy
group life insurance
general liability insurance
insurance quotes online
all car insurance companies
best health insurance
insurance plans
life insurance for seniors
van insurance
website quote
universal life insurance
building insurance
co insurance
insurance car
car insurance prices
disability insurance
insurance vehicle
cheap vehicle insurance
senior life insurance
medical insurance plans
insurance health
house insurance
life insurance quotes
car quotes
cheap home insurance
business insurance
com bank credit card
lowest credit card eligibility
no fee credit cards
best credit card compare
how can i apply for credit card
business credit cards
cheapest credit card
company credit card
corporate credit card
apply for a credit card online
0 apr credit cards
how can i get credit card
get a credit card
open credit card
usa credit card
instant credit card approval
store credit cards
credit card shopping
airline miles credit card
frequent flyer credit cards
hotel credit cards
best credit card deals
compare credit
miles credit card
credit card consolidation
college student credit cards
how do i apply for a credit card
gold credit card
how to open credit card
apply for credit card
eligibility for credit card
credit card verification
credit card offers online
credit card application form
which credit card to apply
how can i get a credit card
credit card online apply
credit cards uk
0 credit cards
looking for credit card offers
credit card information
bank credit card application
travel credit cards
what is a credit card
credit card sign up
master credit card
cash back cards
platinum credit card
compare visa cards
credit bank credit card
no interest credit cards
cheap credit cards
0 credit card offers
online credit
new credit cards
application of credit card
how to apply for credit card
apply card credit online
credit card deals
premier credit card
mastercard credit card
how to get credit card
apply credit card
credit card application
credit companies
creditcard
cash back credit cards
airline credit cards
cash credit card
credit card rates
student credit cards
apply credit card online
how to apply credit card
interest free credit card
secured credit card
best travel credit card
capital one credit card
online credit card application
credit cards with no annual fee
new credit card offers
apply online credit card
credit card apply online
best rewards credit card
city credit card
how to get a credit card
credit card counseling
rebate credit card
mastercard debit card
credit card debt
best credit cards to apply for
best credit cards
apply for credit card online
credit card apply
how to apply for a credit card
apply for new credit card
credit card rebate
best credit card comparison
apply for visa card online
cim credit card
good credit cards
credit card cash back
best cash back credit cards
mastercard credit card application
credit card checker
credit card mastercard
instant credit card
card compare
credit card rewards programs
compare the best credit cards
apply visa card
cash rebate credit card
bankruptcy credit cards
card offers
instant approval credit cards
credit card online application
credit cards for students
how to sign up for credit card
uk credit cards
credit card account
about credit card
visa card apply online
credit card compare site
secured mastercard
visa card application
credit card rewards
credit rating
how can we get credit card
visa credit card
rewards card
online credit card processing
capital credit card
credit card visa
consolidate credit cards
credit card processing
credit card reviews
apply new credit card
business credit card application
credit cards with cash back
credit card reader
credit card instant approval
online apply credit card
bad credit credit cards
credit card selection
online visa card
pay with credit card
credit card charges
visa or mastercard
credit card machine
apply a credit card
small business credit cards
prepaid debit cards
visa debit card
mbna credit card
credit card terminal
card credit application
credit card generator
credit card balance
credit card numbers
credit card transfer
credit card interest rates
credit card interest
gold card
credit card online
best rate credit cards
credit card low interest
visa card online
online credit card
how to apply a credit card
0 interest credit cards
debit card
the cheapest car insurance
cost of car insurance
best car insurance quotes
insurance auto
insurance quotes car
get car insurance quotes online
car insurance agent
instant car insurance quote
car insurance websites
direct car insurance
insure a car
motor car insurance quote
cheap car insurance
online quotes for car insurance
car insurers
commercial car insurance
motor insurance quote
car insurance quotes online
get a quote online
international health insurance
compare car insurance quotes
insurance for car
compare car insurance
car insurance
buy life insurance online
compare auto insurance
international medical insurance
general car insurance
cheap motor insurance
low car insurance
car insurance comparison
company car insurance
budget car insurance
private health insurance
online quote car insurance
cheap motor car insurance
car insurance for new drivers
cheap car insurance quotes online
online car insurance quotes
get car insurance quotes
car insurance quotes comparison
motor car insurance
car insurance quotes
car insurance cheap
comprehensive car insurance
best auto insurance
short term health insurance
motor insurance
cheap online car insurance
online motor insurance quotes
car insurance california
buycarinsurance
online vehicle insurance
free car insurance quotes
landlord insurance
health insurance for children
motorbike insurance
monthly car insurance
car insurance usa
car insurance reviews
car insurance renewal quotes
vehicle insurance
health insurance rates
term life insurance quotes
vehicle insurance quotes
car insurance compare
motor vehicle insurance
best car insurance
motor insurance online quote
car insurance online quote
life insurance online
supplemental health insurance
best car insurance rates
car insurance discounts
motor vehicle insurance quotes
auto insurance
cheap travel insurance
bike insurance
travel medical insurance
buy car insurance online
online motor insurance
travel insurance quote
get a quote for car insurance
health insurance agent
car insurance companies
cheap car insurance companies
travel insurance
annual travel insurance
commercial vehicle insurance
permanent life insurance
medical insurance quotes
online car insurance
cheap car insurance quotes
car insurance online
quote insurance online
level term life insurance
health insurance comparison
how much is car insurance
travel health insurance
pet health insurance
quotes on cars
health ins
travel insurance uk
quote for car insurance
get insurance quote online
disability insurance quote
temporary health insurance
temporary insurance
rental car insurance
cheap health insurance
auto insurance compare
third party car insurance
buy health insurance
auto insurance quotes
cheap insurance companies
best term life insurance
personal health insurance
online quote insurance
car insurance premium
health insurance policies
quotes for cars
whole life insurance
credit insurance
cheap van insurance
cheap term life insurance
cheap motorcycle insurance
compare life insurance
car insurance cover
health insurance
motorcycle insurance
short term car insurance
health insurance coverage
insurance qoute
cheap life insurance
house insurance quote
car insurance uk
health insurance companies
cigna health insurance
cheap insurance
cheap car insurance uk
compare health insurance
car insurance for young drivers
short term insurance
online health insurance
caravan insurance
life insurance comparison
direct insurance
health insurance plans
motor insurance online
car insurance estimator
accident insurance
home insurance quotes
nj car insurance
new car insurance
private medical insurance
home insurance
car insurance brokers
car insurance rates
commercial insurance
health insurance quotes
motor insurance companies
which car insurance
car quotes online
online auto insurance
flood insurance
cheap auto insurance quotes
car insurance agencies
business health insurance
term life insurance
truck insurance
professional indemnity insurance
life insurance
car insurance policy
long term care insurance
drive insurance
buy insurance
car ins
motorcycle insurance quote
critical illness insurance
term insurance
student health insurance
home insurance comparison
insurance rates
insurance cover
holiday insurance
insurance sites
online vehicle insurance quotes
company website
home insurance rates
compare insurance
buy insurance online
affordable medical insurance
car insurance coverage
product liability insurance
home contents insurance
buy life insurance
renters insurance
group health insurance
family health insurance
motor insurance quote online
mortgage insurance
best home insurance
personal insurance
medical insurance
property insurance
life insurance agent
group insurance
aetna health insurance
cheap medical insurance
liability insurance
rental insurance
life insurance policy
group life insurance
general liability insurance
insurance quotes online
all car insurance companies
best health insurance
insurance plans
life insurance for seniors
van insurance
website quote
universal life insurance
building insurance
co insurance
insurance car
car insurance prices
disability insurance
insurance vehicle
cheap vehicle insurance
senior life insurance
medical insurance plans
insurance health
house insurance
life insurance quotes
car quotes
cheap home insurance
business insurance
com bank credit card
lowest credit card eligibility
no fee credit cards
best credit card compare
how can i apply for credit card
business credit cards
cheapest credit card
company credit card
corporate credit card
apply for a credit card online
0 apr credit cards
how can i get credit card
get a credit card
open credit card
usa credit card
instant credit card approval
store credit cards
credit card shopping
airline miles credit card
frequent flyer credit cards
hotel credit cards
best credit card deals
compare credit
miles credit card
credit card consolidation
college student credit cards
how do i apply for a credit card
gold credit card
how to open credit card
apply for credit card
eligibility for credit card
credit card verification
credit card offers online
credit card application form
which credit card to apply
how can i get a credit card
credit card online apply
credit cards uk
0 credit cards
looking for credit card offers
credit card information
bank credit card application
travel credit cards
what is a credit card
credit card sign up
master credit card
cash back cards
platinum credit card
compare visa cards
credit bank credit card
no interest credit cards
cheap credit cards
0 credit card offers
online credit
new credit cards
application of credit card
how to apply for credit card
apply card credit online
credit card deals
premier credit card
mastercard credit card
how to get credit card
apply credit card
credit card application
credit companies
creditcard
cash back credit cards
airline credit cards
cash credit card
credit card rates
student credit cards
apply credit card online
how to apply credit card
interest free credit card
secured credit card
best travel credit card
capital one credit card
online credit card application
credit cards with no annual fee
new credit card offers
apply online credit card
credit card apply online
best rewards credit card
city credit card
how to get a credit card
credit card counseling
rebate credit card
mastercard debit card
credit card debt
best credit cards to apply for
best credit cards
apply for credit card online
credit card apply
how to apply for a credit card
apply for new credit card
credit card rebate
best credit card comparison
apply for visa card online
cim credit card
good credit cards
credit card cash back
best cash back credit cards
mastercard credit card application
credit card checker
credit card mastercard
instant credit card
card compare
credit card rewards programs
compare the best credit cards
apply visa card
cash rebate credit card
bankruptcy credit cards
card offers
instant approval credit cards
credit card online application
credit cards for students
how to sign up for credit card
uk credit cards
credit card account
about credit card
visa card apply online
credit card compare site
secured mastercard
visa card application
credit card rewards
credit rating
how can we get credit card
visa credit card
rewards card
online credit card processing
capital credit card
credit card visa
consolidate credit cards
credit card processing
credit card reviews
apply new credit card
business credit card application
credit cards with cash back
credit card reader
credit card instant approval
online apply credit card
bad credit credit cards
credit card selection
online visa card
pay with credit card
credit card charges
visa or mastercard
credit card machine
apply a credit card
small business credit cards
prepaid debit cards
visa debit card
mbna credit card
credit card terminal
card credit application
credit card generator
credit card balance
credit card numbers
credit card transfer
credit card interest rates
credit card interest
gold card
credit card online
best rate credit cards
credit card low interest
visa card online
online credit card
how to apply a credit card
0 interest credit cards
debit card
the cheapest car insurance
cost of car insurance
best car insurance quotes
insurance auto
insurance quotes car
get car insurance quotes online
car insurance agent
instant car insurance quote
car insurance websites
direct car insurance
insure a car
motor car insurance quote
cheap car insurance
online quotes for car insurance
car insurers
commercial car insurance
motor insurance quote
car insurance quotes online
get a quote online
international health insurance
compare car insurance quotes
insurance for car
compare car insurance
car insurance
buy life insurance online
compare auto insurance
international medical insurance
general car insurance
cheap motor insurance
low car insurance
car insurance comparison
company car insurance
budget car insurance
private health insurance
online quote car insurance
cheap motor car insurance
car insurance for new drivers
cheap car insurance quotes online
online car insurance quotes
get car insurance quotes
car insurance quotes comparison
motor car insurance
car insurance quotes
car insurance cheap
comprehensive car insurance
best auto insurance
short term health insurance
motor insurance
cheap online car insurance
online motor insurance quotes
car insurance california
buycarinsurance
online vehicle insurance
free car insurance quotes
landlord insurance
health insurance for children
motorbike insurance
monthly car insurance
car insurance usa
car insurance reviews
car insurance renewal quotes
vehicle insurance
health insurance rates
term life insurance quotes
vehicle insurance quotes
car insurance compare
motor vehicle insurance
best car insurance
motor insurance online quote
car insurance online quote
life insurance online
supplemental health insurance
best car insurance rates
car insurance discounts
motor vehicle insurance quotes
auto insurance
cheap travel insurance
bike insurance
travel medical insurance
buy car insurance online
online motor insurance
travel insurance quote
get a quote for car insurance
health insurance agent
car insurance companies
cheap car insurance companies
travel insurance
annual travel insurance
commercial vehicle insurance
permanent life insurance
medical insurance quotes
online car insurance
cheap car insurance quotes
car insurance online
quote insurance online
level term life insurance
health insurance comparison
how much is car insurance
travel health insurance
pet health insurance
quotes on cars
health ins
travel insurance uk
quote for car insurance
get insurance quote online
disability insurance quote
temporary health insurance
temporary insurance
rental car insurance
cheap health insurance
auto insurance compare
third party car insurance
buy health insurance
auto insurance quotes
cheap insurance companies
best term life insurance
personal health insurance
online quote insurance
car insurance premium
health insurance policies
quotes for cars
whole life insurance
credit insurance
cheap van insurance
cheap term life insurance
cheap motorcycle insurance
compare life insurance
car insurance cover
health insurance
motorcycle insurance
short term car insurance
health insurance coverage
insurance qoute
cheap life insurance
house insurance quote
car insurance uk
health insurance companies
cigna health insurance
cheap insurance
cheap car insurance uk
compare health insurance
car insurance for young drivers
short term insurance
online health insurance
caravan insurance
life insurance comparison
direct insurance
health insurance plans
motor insurance online
car insurance estimator
accident insurance
home insurance quotes
nj car insurance
new car insurance
private medical insurance
home insurance
car insurance brokers
car insurance rates
commercial insurance
health insurance quotes
motor insurance companies
which car insurance
car quotes online
online auto insurance
flood insurance
cheap auto insurance quotes
car insurance agencies
business health insurance
term life insurance
truck insurance
professional indemnity insurance
life insurance
car insurance policy
long term care insurance
drive insurance
buy insurance
car ins
motorcycle insurance quote
critical illness insurance
term insurance
student health insurance
home insurance comparison
insurance rates
insurance cover
holiday insurance
insurance sites
online vehicle insurance quotes
company website
home insurance rates
compare insurance
buy insurance online
affordable medical insurance
car insurance coverage
product liability insurance
home contents insurance
buy life insurance
renters insurance
group health insurance
family health insurance
motor insurance quote online
mortgage insurance
best home insurance
personal insurance
medical insurance
property insurance
life insurance agent
group insurance
aetna health insurance
cheap medical insurance
liability insurance
rental insurance
life insurance policy
group life insurance
general liability insurance
insurance quotes online
all car insurance companies
best health insurance
insurance plans
life insurance for seniors
van insurance
website quote
universal life insurance
building insurance
co insurance
insurance car
car insurance prices
disability insurance
insurance vehicle
cheap vehicle insurance
senior life insurance
medical insurance plans
insurance health
house insurance
life insurance quotes
car quotes
cheap home insurance
business insurance
com bank credit card
lowest credit card eligibility
no fee credit cards
best credit card compare
how can i apply for credit card
business credit cards
cheapest credit card
company credit card
corporate credit card
apply for a credit card online
0 apr credit cards
how can i get credit card
get a credit card
open credit card
usa credit card
instant credit card approval
store credit cards
credit card shopping
airline miles credit card
frequent flyer credit cards
hotel credit cards
best credit card deals
compare credit
miles credit card
credit card consolidation
college student credit cards
how do i apply for a credit card
gold credit card
how to open credit card
apply for credit card
eligibility for credit card
credit card verification
credit card offers online
credit card application form
which credit card to apply
how can i get a credit card
credit card online apply
credit cards uk
0 credit cards
looking for credit card offers
credit card information
bank credit card application
travel credit cards
what is a credit card
credit card sign up
master credit card
cash back cards
platinum credit card
compare visa cards
credit bank credit card
no interest credit cards
cheap credit cards
0 credit card offers
online credit
new credit cards
application of credit card
how to apply for credit card
apply card credit online
credit card deals
premier credit card
mastercard credit card
how to get credit card
apply credit card
credit card application
credit companies
creditcard
cash back credit cards
airline credit cards
cash credit card
credit card rates
student credit cards
apply credit card online
how to apply credit card
interest free credit card
secured credit card
best travel credit card
capital one credit card
online credit card application
credit cards with no annual fee
new credit card offers
apply online credit card
credit card apply online
best rewards credit card
city credit card
how to get a credit card
credit card counseling
rebate credit card
mastercard debit card
credit card debt
best credit cards to apply for
best credit cards
apply for credit card online
credit card apply
how to apply for a credit card
apply for new credit card
credit card rebate
best credit card comparison
apply for visa card online
cim credit card
good credit cards
credit card cash back
best cash back credit cards
mastercard credit card application
credit card checker
credit card mastercard
instant credit card
card compare
credit card rewards programs
compare the best credit cards
apply visa card
cash rebate credit card
bankruptcy credit cards
card offers
instant approval credit cards
credit card online application
credit cards for students
how to sign up for credit card
uk credit cards
credit card account
about credit card
visa card apply online
credit card compare site
secured mastercard
visa card application
credit card rewards
credit rating
how can we get credit card
visa credit card
rewards card
online credit card processing
capital credit card
credit card visa
consolidate credit cards
credit card processing
credit card reviews
apply new credit card
business credit card application
credit cards with cash back
credit card reader
credit card instant approval
online apply credit card
bad credit credit cards
credit card selection
online visa card
pay with credit card
credit card charges
visa or mastercard
credit card machine
apply a credit card
small business credit cards
prepaid debit cards
visa debit card
mbna credit card
credit card terminal
card credit application
credit card generator
credit card balance
credit card numbers
credit card transfer
credit card interest rates
credit card interest
gold card
credit card online
best rate credit cards
credit card low interest
visa card online
online credit card
how to apply a credit card
0 interest credit cards
debit card
0 Response to "View Block Diagram Of Frequency Synthesizer Background"
0 Response to "View Block Diagram Of Frequency Synthesizer Background"
Post a Comment